SQ3DLA
Nowicjusz

Liczba postów: 15
Dołączył: 16-07-2009
|
|
| 26-11-2023, 23:43 |
|
SP9FKP
Piotr
    
Liczba postów: 1,287
Dołączył: 28-06-2009
|
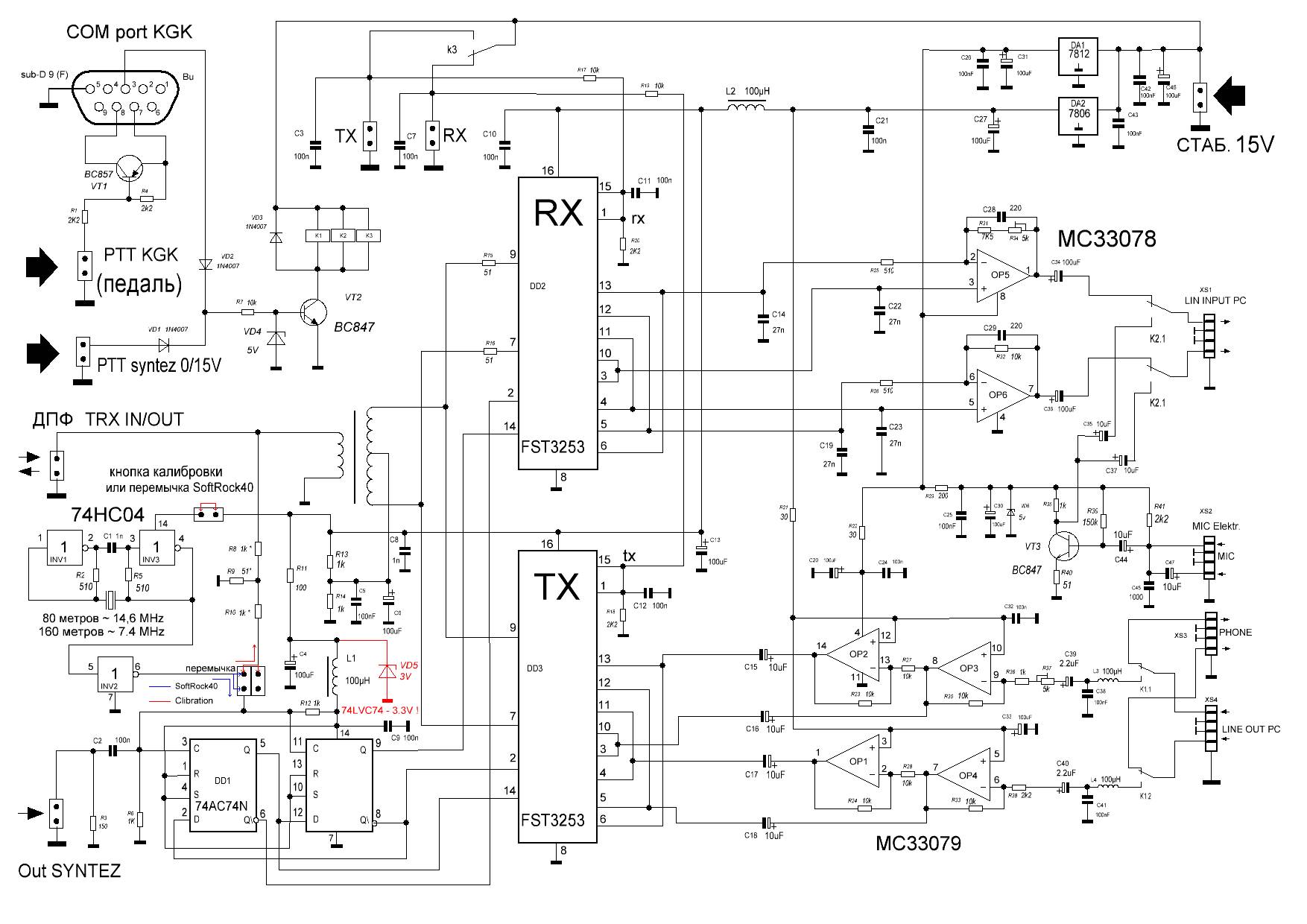
RE: Mieszacz kwadraturowy na FST3253 - kilka pytań.
W przypadku demodulatora kondensatory pełnią rolę "magazynu" energii i jako takie są niezbędne bowiem należy pamiętać, że próbka sygnału pobierana jest w 1/4 okresu. Ponadto wartość wpływa na szerokość pasma z uwagi na to, że wraz z impedancją źródła tworzy filtr dolnoprzepustowy. Im większa pojemność tym węższe pasmo ale większa "dobroć" demodulatora i lepsza odporność na silne sygnały leżące dalej od częstotliwości odbioru. Zatem optymalna wartość jest kwestią wyboru.
W przypadku nadajnika kondensatory są zbędne bo energię dla modulatora zapewniają nam niskoomowe wyjścia wzmacniaczy. Kondensatory w tym przypadku są źródłem asymetrii i wpływają na tłumienie niepożądanej wstęgi.
Źródłem nośnej są niestety same klucze a w szczególności ich pojemności struktury na które nie mamy większego wpływu i skończony czas ich przełączania. Stąd bierze się pogarszające się tłumienie fali nośnej ze wzrostem częstotliwości. Pojemności, choć małe, ze wzrostem częstotliwości sprawiają, że klucze robią się coraz bardziej "przezroczyste" i pogarszają separację sygnału modulatora od sygnału VFO sterującego pracą kluczy.
Dodatkowo, sprawę pogarsza skończony czas odpowiedzi układu wewnętrznego deszyfratora wejść wyboru klucza dlatego lepszym rozwiązaniem jest zastosowanie prostych kluczy np 74LVC4066 zamiast skomplikowanej logiki FST3253.
Kompensacja pojemności struktury, choć możliwa, w praktyce nie ma większego sensu bowiem zbyt wiele czynników na nią wpływa. Jak piszesz, o ile na jednym paśmie można ją dopracować o tyle wielopasmowe urządzenie sprawia już poważny problem i jedynym rozsądnym rozwiązaniem jest zastosowanie transwertera co jednak łamie podstawową zasadę bezpośredniej przemiany.
Praktykujący teoretyk
|
|
| 28-11-2023, 9:17 |
|
SQ3DLA
Nowicjusz

Liczba postów: 15
Dołączył: 16-07-2009
|
RE: Mieszacz kwadraturowy na FST3253 - kilka pytań.
Dziękuję Wam za głos - eksperyment zrobiłem dzisiaj, ale się jeszcze nie poddaję - usunięcie kondensatorów to fakt powoduje spadek wycieku o około 10 dB ale za to mam wrażenie że bilans energetyczny i tak się zgadza bo to co zeszło z nośnej poszło w jakieś bardzo brzydkie intermodulacje - prążki na poziomie w zasadzie przeciwnej wstęgi - ale po obu stronach. Żeby zniknęły muszę zmniejszyć wysterowanie - co powoduje że wzajemna relacja nośna a chciana wstęga jest gorsza niż z kondensatorami - no cóż to tylko zabawa - więc bawię się dalej ;-) Inne klucze też przerabiałem 74HC4051 - i jest dużo gorzej 10m nieakceptowalne w żadnym razie...
pozdr.
PS - mam podobno dobre wzmacniacze (TLE2864) zabiorę jeszcze oporniki 220 Ohm sprzed FST bo bo są (a podobno może nie być - kondensatory pomiędzy - też chyba dobre bo bipolarne zamiast elektrolitów (10uF) - generalnie to jest ewolucja na temat płytki to się nazywa LMR SDR - bo po uruchomieniu tego projektu czułem niedosyt - no moje lepsze ;-) Ale jeszcze lepsze jest wrogiem dobrego ;-)
Spojrzałem jeszcze na Husara - tam są kondensatory i przed i po opornikach - też do sprawdzenia ;-)
(Ten post był ostatnio modyfikowany: 28-11-2023, 18:02 przez SQ3DLA.)
|
|
| 28-11-2023, 18:02 |
|