Ocena wątku:
  • 0 głosów - średnia: 0
  • 1
  • 2
  • 3
  • 4
  • 5
Feniks-Homodyna-G3PNI
SP1CWL Offline
Stanisław
***

Liczba postów: 144
Dołączył: 27-07-2011
Post: #1
Feniks-Homodyna-G3PNI
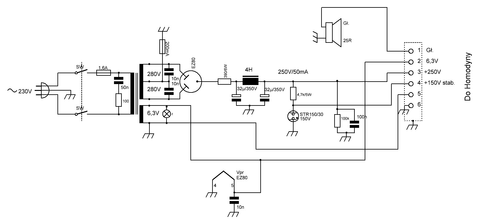
Miałem dwa manipulatory radmorowskie i postanowiłem w nich zrobić radiostację
homodynową w jednym panelu umieściłem zasilacz a w drugim właściwą homodynę.
Wprowadziłem kilka zmian względem oryginału , czułość odbiornika 8uV syg./szum
10db na 600 omach , moc nadajnika 3 waty , stabilność generatora , pierwsze 35 min
od włączenia 1475 Hz następne 35 min 364Hz następne 2godz 35min 227Hz i
następne 53min 12Hz.wskażnik dostrojenia -radiostacja 10RT a podsłuch kluczowania
-Amatorskie urządzenia krótkofalowe Girulski SP5QQ strona 120 rok wydania 1971.
Pozdrawiam Stanisław SP1CWL. İmage İmage İmage İmage İmage İmage


Załączone pliki Miniatury
İmage İmage
06-02-2023, 21:08
Szukaj Odpowiedz
SQ8GUO Offline
Waldek
**

Liczba postów: 86
Dołączył: 15-06-2011
Post: #2
RE: Feniks-Homodyna-G3PNI
moze kolega by wrzucil audio - chcialbym choc posluchac tego sprzetu. pozdrawiam
03-07-2024, 14:32
Szukaj Odpowiedz
SP1CWL Offline
Stanisław
***

Liczba postów: 144
Dołączył: 27-07-2011
Post: #3
RE: Feniks-Homodyna-G3PNI
Mam nagrane , ele nie potrafię wrzucić na forum.
04-07-2024, 14:04
Szukaj Odpowiedz


Skocz do:


Użytkownicy przeglądający ten wątek: 1 gości