Ocena wątku:
  • 0 głosów - średnia: 0
  • 1
  • 2
  • 3
  • 4
  • 5
Przełacznik Antenowy ze sterownikiem Arduino
SQ7BCN Offline
Marek
***

Liczba postów: 216
Dołączył: 04-11-2016
Post: #1
Przełacznik Antenowy ze sterownikiem Arduino
Przełącznik jakiego używam już od roku doczekał się sterownika z wyświetlaczem jak widać na załączonym zdjęciu ma 4 kanały i możliwość wyświetlania nazw anten.
Działa też sterowanie za pomocą komputera ale nie jest jeszcze dopracowane , może ktoś się przyłączy do dopracowania programu komputerowego bo mnie to przerasta.
Na razie wpisywanie nazw anten odbywa sie z poziomu programu Arduino przed kompilacją ale plan jest aby to robić z poziomu programu komputerowego.
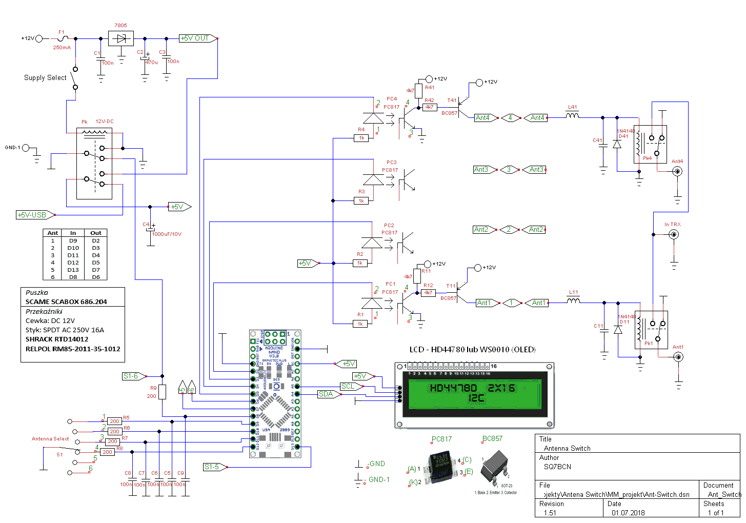
Sterownik zbudowany jest na Arduino Nano , wyjścia są odizolowane przez transoptory.
Zastosowałem przekaźniki Relpol RM85 lub SHRACK RTD 14012 zasilane przez filtr LC. Płytka przełącznika jest dopasowana do puszki firmy SCAME - dobrze sprawdzają się w warunkach zewnętrznych.
Ze względu na oszczędność wyjść Arduino sterowanie LCD (2x16) odbywa się przez i2c. Płytka sterownika może obsłużyć 6 kanałów , sam przełącznik w obecnej wersji ma tylko 4 kanały.
Jeżeli ktoś ma ochotę przyłączyć się do projektu w kwestii sterowania przełącznikiem z poziomu komputera to zapraszam do kontaktu.[
İmage İmage


Załączone pliki Miniatury
İmage
(Ten post był ostatnio modyfikowany: 02-07-2018, 8:48 przez SQ7BCN.)
26-06-2018, 22:21
Szukaj Odpowiedz
SQ7BCN Offline
Marek
***

Liczba postów: 216
Dołączył: 04-11-2016
Post: #2
RE: Przełacznik Antenowy ze sterownikiem Arduino
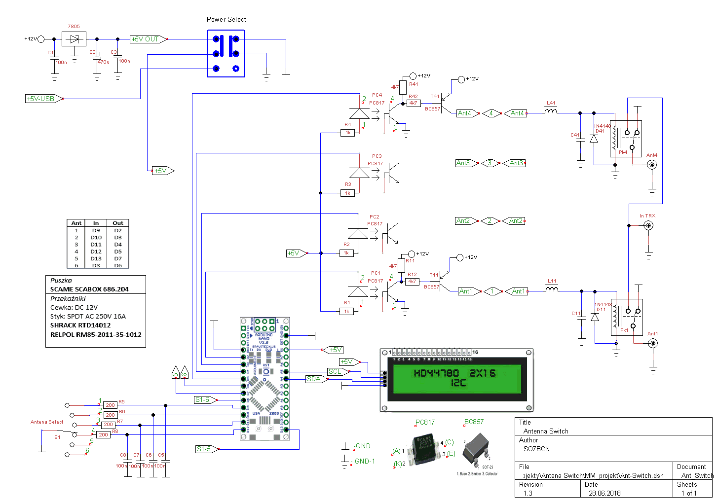
Sterownik w obudowie HM1455-1201 z wyświetlaczem OLED:
İmage İmage
Sterownik posiada też separacje zasilania (uwzgledniając GND) , gdy jest podłaczony do komputera to procesor jest zasilany z USB , część 12V jest oddzielona całkowicie , gdy działa bez komputera całość może być zasilana z zasilacza 12V do tego służy przełącznik na obudowie który steruje przekaźnikiem w sterowniku (będzie to uaktualnione na schemacie).

İmage
Uaktualniony schemat
(Ten post był ostatnio modyfikowany: 02-07-2018, 9:07 przez SQ7BCN.)
02-07-2018, 9:04
Szukaj Odpowiedz
SQ7BCN Offline
Marek
***

Liczba postów: 216
Dołączył: 04-11-2016
Post: #3
RE: Przełacznik Antenowy ze sterownikiem Arduino
Program do Arduino , adres wyświetlacza (0x3F)
.ino   Switch.ino (Rozmiar: 8.72 KB / Pobrań: 1,652)
Program do komputera jest już prawie gotowy
Kilka płytek mam na zbyciu jeżeli ktoś jest zainteresowany ...
22-07-2018, 9:28
Szukaj Odpowiedz
SP6MJS Offline
Michał
*

Liczba postów: 13
Dołączył: 21-11-2017
Post: #4
RE: Przełacznik Antenowy ze sterownikiem Arduino
Cześć Marek, masz może więcej płytek z przekaźnikami, albo do tyłu wyświetlacza ?
Poskładałbym u siebie takie coś. Jak czas pozwoli, to i może na arduino coś bym naskrobał.
07-09-2018, 16:33
Szukaj Odpowiedz
SQ7BCN Offline
Marek
***

Liczba postów: 216
Dołączył: 04-11-2016
Post: #5
RE: Przełacznik Antenowy ze sterownikiem Arduino
Wersja przełącznika do 6 anten przystosowana do aluminiowej obudowy fabrycznej Hammond 1550E İmage İmage
13-06-2019, 10:35
Szukaj Odpowiedz
SP4BK Offline
Karol
***

Liczba postów: 151
Dołączył: 09-12-2010
Post: #6
RE: Przełacznik Antenowy ze sterownikiem Arduino
Masz może nadmiar płytek i przekaźników?
(ex. SQ4BJO)
25-07-2019, 21:36
Strona WWW Szukaj Odpowiedz
SQ7BCN Offline
Marek
***

Liczba postów: 216
Dołączył: 04-11-2016
Post: #7
RE: Przełacznik Antenowy ze sterownikiem Arduino
W nowej wersji zastosowałem enkoder zamiast przełącznika obrotowego 6-pozycyjnego. Nowe oprogramowanie w wersji 4.0 umożliwia używanie innej anteny dla RX i innej dla TX po podłączeniu sygnału PTT z TRX-a.
Przełączenie między normalnym trybem , a trybem RXTX następuje przez wciśnięcie enkodera wtedy pojawiają się dodatkowo napisy Rx oraz TX.Powrót do normalnego trybu po przekręceniu enkodera.
Dla każdej z 6 anten można ustawić jedną dowolną antenę nadawczą. İmage
14-05-2020, 18:01
Szukaj Odpowiedz
SP4BK Offline
Karol
***

Liczba postów: 151
Dołączył: 09-12-2010
Post: #8
RE: Przełacznik Antenowy ze sterownikiem Arduino
Podzielisz się? Narazie zabudowałem sterownik w obudowie, ale reszta stoi.
(ex. SQ4BJO)
14-05-2020, 18:10
Strona WWW Szukaj Odpowiedz
SQ7BCN Offline
Marek
***

Liczba postów: 216
Dołączył: 04-11-2016
Post: #9
RE: Przełacznik Antenowy ze sterownikiem Arduino
Kuba nie wiem co masz na myśli płytka i program są znacząco zmienione, płytki zamówiłem dopiero, dotyczy to PCB sterownika , płytka przełącznika bez zmian.
Można będzie tez podłączyć LCD (SSD 1306-128x32)OLED.
14-05-2020, 20:31
Szukaj Odpowiedz


Skocz do:


Użytkownicy przeglądający ten wątek: 1 gości