AMATOR
Nowicjusz

Liczba postów: 33
Dołączył: 01-02-2009
|
RE: HUSAREK - nowa homodyna dla "każdego"
Jak się domyślam w Husarku Koledzy będą stosowali wzmacniacz mocy z Husara, czy filtry BPF i LPF również czy powstanie coś prostszego ?
Może na początek jakaś prosta wersja na 3 podstawowe pasma 80, 40, 20m a może ktoś ma gotowy taki projekt do powielenia i może go udostępnić ?
|
|
| 27-08-2012, 16:12 |
|
SP5BMP
Janusz
   
Liczba postów: 606
Dołączył: 02-11-2010
|
|
| 31-08-2012, 22:08 |
|
SP4HKQ
Zdzisław SK!
   
Liczba postów: 490
Dołączył: 19-08-2009
|
RE: HUSAREK - nowa homodyna dla "każdego"
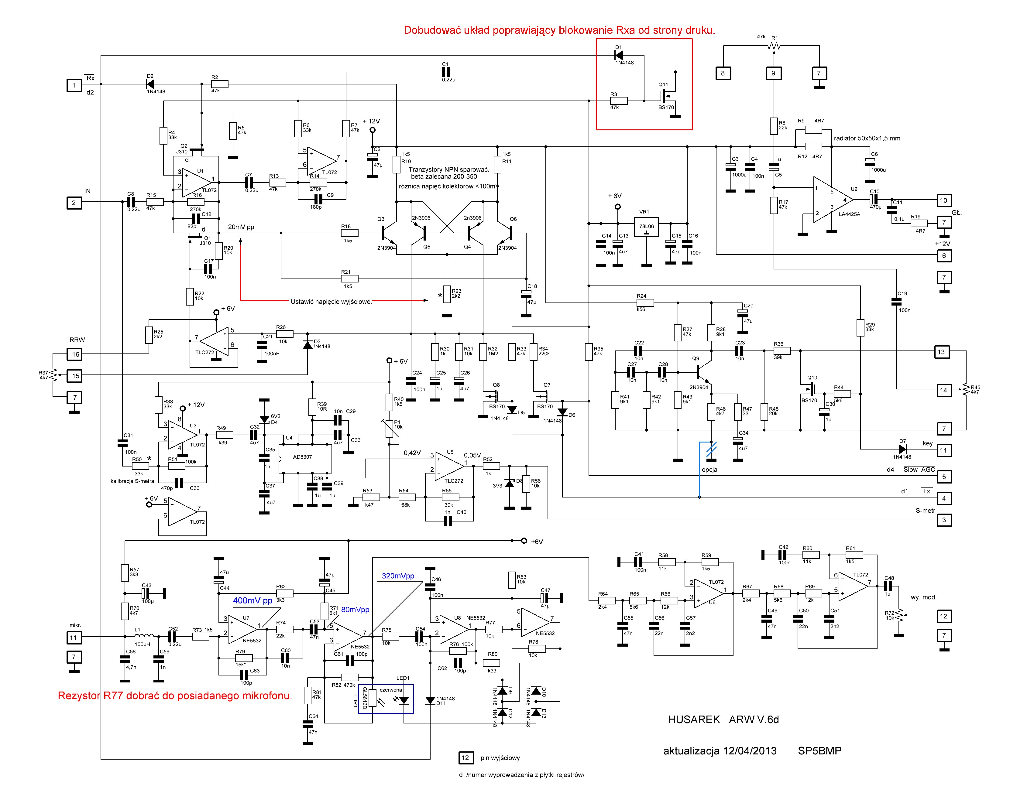
W kolejnych postach postaram się opisać działanie poszczególnych bloków modułu automatyki.
Moduł homodyny wnosi wzmocnienie sygnału 170-175 razy i nie podlega regulacji. Moduł filtrów akustycznych CW/SSB przenosi sygnał bez zmian poziomu. Automatyka sygnału realizowana jest na układzie U1a za pomocą sterowanego napięciem tranzystora J310. Układ U1a wnosi maksymalne wzmocnienie sygnału 5x i przy załączonym (przewodzącym) tranzystorze Q1 tłumi sygnał ok 1000x. Dynamika układu automatyki wynosi więc ponad 70 dB. Działanie układu automatyki rozpoczyna się gdy sygnał na wejsciu modułu homodyny przekroczy poziom S6. Jak zaznaczył Janusz SP5BMP optymalny sygnał na wyjściu U1a powinien wynosić 20 mVpp. Przy ustalonym większym poziomie sygnału w tym miejscu pojawiają się zniekształcenia, a przy mniejszym wzrastają szumy. Poziom tego sygnału ustalamy dobierając wartość opornika w emiterach Q3,Q6 (2.2kOm wartość ustalona podczas prac prototypowych).
Prawidłowe działanie automatyki wymaga dobrania tranzystorów NPN tj Q3 i Q6. Dobieranie polega na pomiarze wzmocnienia BETA za pomocą prostego cyfrowego multimetru (prawie każdy pomiar BETA obecnie posiada). Wzmocnienie użytych tranzystorów powinno być większe niż 300 (im więcej tym lepiej), a rozrzuty wzmocnienia tranzystorów powinny być mniejsze od 10. Tranzystory PNP Q4, Q5 nie ma potrzeby dobierać. Muszą być tylko jednego typu.
Automatyka posiada 3 stałe czasowe (kondensator 100nF, kondensator 1uF w szereg z opornikiem 1kOm, kondensator 4.7uF w szereg z opornikiem 10 kOm). Zapewniają one szybką reakcję na narastające zbocze sygnału i długi czas utrzymania poziomu sygnału wynoszący przy SSB 2-2.5 s. Rozładowanie kondensatorów automatyki zapewniają dwa załączane kluczami oporniki 1.2 MOm i 200kOm (ten drugi do szybkiej automatyki koniecznej przy CW). Sterowanie załączania oporników kluczami ma druga zaletę. Przy nadawaniu odłączamy oporniki od masy. Kondensatory się nie rozładowują. Skutkuje to jednakowym poziomem sygnału w głośniku po ponownym przejściu na odbiór.
Pomiędzy kondensatorami automatyki, a bramką FETa regulacyjnego Q1, znajduje się wtórnik wykonany na wzmacniaczu operacyjnym U2a. Bez niego wymagane by było dobieranie Q1. Obecnie dowolny tranzystor J310 pracuje w tym miejscu poprawnie.
Układ posiada także ręczną regulację wzmocnienia. Za pomocą potencjometru ustalamy napięcie na bramce Q1 które powoduje podniesienie progu zadziałania ARW. Skutkuje to brakiem wzrostu szumu pasma gdy korespondent na moment przestanie mówić.
(Ten post był ostatnio modyfikowany: 01-09-2012, 14:14 przez SP4HKQ.)
|
|
| 01-09-2012, 13:35 |
|
TG50
Józef
  
Liczba postów: 178
Dołączył: 20-11-2009
|
RE: HUSAREK - nowa homodyna dla "każdego"
Koledzy, którzy jeszcze zastanawiają się co budować Piligrima czy Husarka powinni uważnie przestudiować schemat moduł automatyki. Dla mnie od razu widać,że jest to przemyślana konstrukcja pozbawiona kilku wad Piligrima.
Bardzo dobry wzmacniacz akustyczny mocy, przemyślany układ ARW, generator tonu na module, kluczowanie nośną dla CW no i to co mi się podoba najbardziej oddzielny tor dla Smetra niezależny od automatyki oparty na bardzo dobrym detektorze logarytmicznym Ad8307. Podobnie jak w Piligrimie bardzo dobry i tani kompresor dynamiki na "sprzężeniu optycznym".
Do podobnych wniosków dojdziemy analizując schemat filtrów oraz płyty zasadniczej. Mam wrażenie, że koledzy dokładnie przeanalizowali wcześniejsze konstrukcje homodynowe (Piligrim, US5MSQ, Juma, DC1) i starannie unikali występujących tam problemów. Po dodaniu do tego zestawu syntezy SPHM z wyświetlaczem TFT i ekranem dotykowym będzie to naprawdę piękne i nowoczesne radio.
Pytanie, czy nie należało w torze nadawczym przed mieszaczem dać tranzystorów tak jak w US5MSQ aby zapewnić większą "wydajność prądową" do sterowania mieszaczem ?
|
|
| 01-09-2012, 17:14 |
|
AMATOR
Nowicjusz

Liczba postów: 33
Dołączył: 01-02-2009
|
RE: HUSAREK - nowa homodyna dla "każdego"
To rozwiązanie jest fajne ale ma jedna wadę, dobre wzmacniacze o dużym prądzie są zdecydowanie droższe od kilku popularnych tranzystorów. Dobrze, że wzmacniacze operacyjne są w DIL-u to można sobie wymieniać w zależności od tego ca nam się trafi w dobrej cenie.
Jaka jest częstotliwość generatora tonu przy tych wartościach elementów?
|
|
| 01-09-2012, 20:43 |
|