Ocena wątku:
  • 8 głosów - średnia: 4.13
  • 1
  • 2
  • 3
  • 4
  • 5
Wzmacniacz pośr. (IF) wg. F6CER, ew. hycas wg. W7ZOI
SP2JQR Offline
Henryk
*****

Liczba postów: 1,528
Dołączył: 23-08-2009
Post: #391
RE: Wzmacniacz pośr. (IF) wg. F6CER, ew. hycas wg. W7ZOI
Spróbuję znaleźć jakąś metodę na pomiar opóźnień wnoszonych przez filtry. Nie da się tego w prosty sposób zmierzyć dwukanałowym oscyloskopem. Konieczny jest dodatkowy układ sterujący. Potem będą jakieś wnioski.
Co do czułości to w urządzeniu domowym z dużą anteną rzeczywiście nie jest potrzebna, ale jak już chcesz podłączyć radio do anteny samochodowej to tej czułości zabraknie. Czulszy odbiornik ma większe wymagania dla systemu ARW tak, abyś nie słuchał szumów pasma tylko obniżył wzmocnienie do wymaganego poziomu i odbierał bez zakłóceń. Dość trudno zrobić taki wzmacniacz który ma czułość i po obniżeniu wzmocnienia ma małe szumy, ale po to dałem przykład pośredniej z CDG2000, żeby popatrzeć jak to się robi. W czasie kiedy powstało CDG2000 zdecydowana większość fabrycznych urządzeń była gorsza. Jedyna wada to stopień skomplikowania.

Apropo szumów na s7-9 to ja takie szumy mam w swojej antenie. Mój odbiornik ma dobrą czułość i jednocześnie nie ma problemów z dużymi sygnałami i intermodulacją. Czułość nie zepsułą mi odbiornika. Jest jednak bardziej rozbudowany. Coś za coś. Nie da się zrobić radiowego mercedesa w prosty sposób.
(Ten post był ostatnio modyfikowany: 31-01-2025, 22:11 przez SP2JQR.)
31-01-2025, 22:11
Szukaj Odpowiedz
SP9LVZ Offline
Piotr
*****

Liczba postów: 817
Dołączył: 13-01-2015
Post: #392
RE: Wzmacniacz pośr. (IF) wg. F6CER, ew. hycas wg. W7ZOI
Henryku, pozostawmy sobie te rozważania na prv, bo dalsze dyskusje w temacie zanudzą czytelników. Teraz potrzeba by ktoś powtórzył układ p.cz. na 500 khz z FEM i dał niezależną ocenę jeśli ktokolwiek jeszcze ma jakieś wątpliwości. Nie planowałem wozić TRX w samochodzie, nie pracuję na kawałkach drutu, ale używam normalnie z klasycznymi antenami. Teraz powiło się nowe wytłumaczenie ARW CDG2000?.. jeśli uznałem że w mojej wersji z FEM ARW pracuję świetnie to nie widzę powodu by wzorować się na CDG2000.
Myślę że pamiętasz nasze ostatnie QSO?... ze względu na problem z odbiorem na swoim odbiorniku bo miałeś za duży poziom odbieranych zakłóceń, musiałeś się posiłkować się słuchaniem przez zewnętrzny WEB SDR.
(Ten post był ostatnio modyfikowany: 01-02-2025, 10:37 przez SP9LVZ.)
01-02-2025, 10:37
Strona WWW Szukaj Odpowiedz
SP2JQR Offline
Henryk
*****

Liczba postów: 1,528
Dołączył: 23-08-2009
Post: #393
RE: Wzmacniacz pośr. (IF) wg. F6CER, ew. hycas wg. W7ZOI
Przy szumach na S-9 najlepsze radio nie pomoże, to nie ten problem. W lesie pod Ełkiem robiłem łączność z SP7BYG, gdy nadawał mocą 100mW...
Nie tyle chodziło mi o sam odbiornik, tylko o działanie S-metra, a to można poprawić. Zawsze celem moich postów była edukacja i wymiana doświadczeń prowadząca do stworzenia jak najlepszego urządzenia HM. Od zawsze wkurzało mnie ciągłe bazowanie na konstrukcjach sprzed 30 a nawet 40 lat. Tak jakby oprócz SP5WW, Bartków, Antków, Antosiów nic więcej nie było. Prawie wszystkie stare konstrukcje były pozbawione ARW.
Wyjątkiem w ostatnich latach był Husarek jako nowa polska konstrukcja. Też w nim było niedopracowane ARW, psujące audio doskonałego odbiornika. Zdiagnozowałem problem, wysłałem swoje pomiary ARW do konstrukora, co po jakimś czasie zaowocowało znacznie poprawionym softem i całkiem dobrym działaniem ARW.
Twoje radio również ma szansę stać się kolejną polską konstrukcją godną powtarzania. Moją intencją jest jak najlepsze dopracowanie radia o ile leży to w moich kompetencjach.
Zachęcam więc do składania kolejnych egzemplarzy tego radia, rzetelnych pomiarów parametrów, odsłuchów na pasmach i wyciągania wniosków.
Trochę mało jest konstrukcji polskich TRXów o dobrych parametrach, więc róbcie i dopieszczajcie to radio bo jest duża szansa tą opinię zmienić.
Temat dyskusji na temat ARW uważam za wyczerpany na ten moment.
(Ten post był ostatnio modyfikowany: 01-02-2025, 11:53 przez SP2JQR.)
01-02-2025, 11:51
Szukaj Odpowiedz
SP9LVZ Offline
Piotr
*****

Liczba postów: 817
Dołączył: 13-01-2015
Post: #394
RE: Wzmacniacz pośr. (IF) wg. F6CER, ew. hycas wg. W7ZOI
Jak widzisz ciągle pracuje(my) nad kolejnymi wersjami B-L-U doskonaląc poszczególne moduły.... wiec i S-metr pewnie będzie dopracowany. Wszystkie zmiany staram się publikować na bieżąco.
Jednak należało by podkreślić, że moja koncepcja toru p.cz. na mosfetach polegająca na wysunięciu pierwszego mosfeta z regulowanym wzmocnieniem przez ARW przed filtr kwarcowy (w wersji p.cz. 500kHz przed FEM) jest zgodna z koncepcją CDG2000, w którym też dali jeden AD600 przed filtr a drugi AD600 za filtr. Tyle że oni objęli je odrębnymi ARW, a ja to zrobiłem na jednym ARW. Takie rozwiązanie (wysunięcie ARW przed filtr) daje bardzo duży efekt w poprawie stosunku S/N w odbiorniku w stosunku do rozwiązań klasycznych, gdy przed filtrem był dawany nie regulowany wzmacniacz. To jest akurat zbieżność B-L-U z CDG2000. Jak na razie koledzy którzy uruchomili już B-L-U potwierdzają świetną jakość odbiornika i bardzo dobrą pracę ARW (po kilku modyfikacjach).
Ja generalnie do wersji p.cz. na układach scalonych nie mam zamiaru wracać po opanowaniu p.cz. i ARW na mosfetach.



(Ten post był ostatnio modyfikowany: 01-02-2025, 13:53 przez SP9LVZ.)
01-02-2025, 13:23
Strona WWW Szukaj Odpowiedz
SQ4AVS Offline
Rafał
*****

Liczba postów: 1,421
Dołączył: 29-01-2010
Post: #395
RE: Wzmacniacz pośr. (IF) wg. F6CER, ew. hycas wg. W7ZOI
Piotrze nie zgadzam się z Tobą, prowadźcie rozważania tutaj bo pełnią bardzo ważną rolę edukacyjną.
01-02-2025, 14:44
Strona WWW Szukaj Odpowiedz
SP9LVZ Offline
Piotr
*****

Liczba postów: 817
Dołączył: 13-01-2015
Post: #396
RE: Wzmacniacz pośr. (IF) wg. F6CER, ew. hycas wg. W7ZOI
Ale to z czym się nie zgadzasz, bo nie rozumiem?
01-02-2025, 15:55
Strona WWW Szukaj Odpowiedz
SQ4AVS Offline
Rafał
*****

Liczba postów: 1,421
Dołączył: 29-01-2010
Post: #397
RE: Wzmacniacz pośr. (IF) wg. F6CER, ew. hycas wg. W7ZOI
Z przeniesieniem rozważań na priva Piotrze, dyskusja o ARW jest bardzo pouczająca
01-02-2025, 18:30
Strona WWW Szukaj Odpowiedz
GLI512 Offline
Grzegorz
*

Liczba postów: 10
Dołączył: 01-03-2017
Post: #398
RE: Wzmacniacz pośr. (IF) wg. F6CER, ew. hycas wg. W7ZOI
Nigdzie nie uciekajcie z dyskusją panowie, kol. Rafał słusznie prawi.
01-02-2025, 21:12
Szukaj Odpowiedz
SP9LVZ Offline
Piotr
*****

Liczba postów: 817
Dołączył: 13-01-2015
Post: #399
RE: Wzmacniacz pośr. (IF) wg. F6CER, ew. hycas wg. W7ZOI
Dorzucę zatem dwa przykłady.

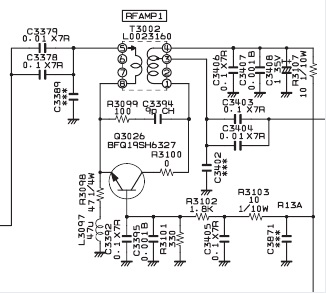
Filtr elektromechaniczny objęty ARW w mojej konstrukcji na konkurs MAS z 2024.
Na zeszłoroczny konkurs MAS przygotowałem trx na 80m z jednym układem scalonym UL1203. Wykorzystałem całą strukturę łącznie z ARW, było to możliwe ze względu na zastosowanie p.cz. na 500 kHz z filtrem elektromechanicznym CW.
Schemat odbiornika.
İmage

Opis toru ARW. Sygnał z p.cz. 500 kHz do ARW pobierany jest z wyjścia UL1203. Po detekcji podawany jest na wejście ARW wzmacniacza p.cz. pin 9. Na pin 10 jest wyjście do sterowania s-metrem, ale ja go wykorzystałem do sterowania wzmocnieniem wzmacniacza wejściowego (antenowego) z odpowiednio dobranym poziomem, tak by obniżanie wzmocnienia wzmacniacza wejściowego zaczynało się dopiero gdy sygnały mogą przesterowywać odbiornik. Sygnał arw z pin 10 przez dzielnik jest podawany na pin 3 - wejście regulacji wzmocnienia wzmacniaczem wejściowym, który jest przed FEM. Tym sposobem FEM jest objęty pętlą regulacji ARW.
Odbiornik funkcjonuje poprawnie, takie zapętlenie nie ma wpływu na jakość odbioru sygnałów CW.
Widok płytki odbiornika.
İmage

Struktura układu UL1203. Widać poszczególne bloki wzmacniaczy o ARW. W aplikacji "fabrycznej" stosują odrębną automatyczną regulację wzmacniacza wejściowego i p.cz. Zastanawiałem się nad ręczną regulacją wzmocnienia wzmacniacza wejściowego, ale ze względu na przeznaczenie odbiornika do pracy w zawodach "zautomatyzowałem" całą regulację wzmocnienia.
İmage

Drugi temat to optymalizacja czułości odbiornika, a funkcja ARW.

Poniżej link do filmu z testu optymalnej czułości odbiornika przy ekstremalnym odbiorze stacji SSB na poziomie zakłóceń (szumu z pasma).
Przyjmuje się że czytelność sygnałów SSB jest wtedy, gdy jest zachowany stosunek S/N 10dB, przykład pokazuje że czytelność jest też uzależniona od czułości odbiornika, ale wcale nie jest tak, że im większa czułość tym lepiej.
Na wejściu odbiornika testowego (BLU) jest włączony przedwzmacniacz antenowy jako 4 x mosfety BF992 w układzie Nortona z regulowanym wzmocnieniem 0-20dB. Podczas testu reguluję wzmocnienie pre-amp, słuchać iż największa czytelność sygnałów pojawia się przy pewnej optymalnej czułości odbiornika. Przy największej czułości zakłócenia degradują sygnał użyteczny.
Posiadamy większą wrażliwość słuchu przy niskim poziomie natężenia dźwięków, a w tym przypadku gdy zakłócenia nie są za bardzo wzmacniane. Na lepszą czytelność nie ma wpływu "większa czułość" i "dobra ARW".
Współczesne fabryczne TRX posiadają włączane dwa poziomy przedwzmacniaczy, tak by zoptymalizować czułość odbiornika: OFF/AMP1/AMP2. Lepsze rozwiązanie to płynna regulacja wzmocnienia pre-amp, można wtedy dobrać optymalny poziom wzmocnienia dla najlepszej czytelności sygnałów.

https://youtu.be/KKYlTTzuEv0

Jeszcze temat "a co pokazuje s-metr" w B-L-U??

Wcześniej omówiłem problem na czym polega ustawienie wskazań s-metra i od czego zależy.. jeśli zależy nam na w "miarę" wskazaniach to na filmiku pokazuję co wskazuje mój s-metr podłączony do wersji testowej B-L-U II w porównaniu do FTdx10 który jest bez włączonych przedwzmacniaczy (pre-amp OFF). Nie jest to do końca prawda, bo FTdx10 ma na stale wbudowany nie wyłączalny przedwzmacniacz przed mieszaczem na kluczach FST3257, czyli w sumie dysponuje trzema poziomami pre-amp. To jest jego stały pre-amp.
İmage

Na oba trx podłączam zamiennie generator testowy tzw. S1 i S9.
W zasadzie komentarza nie potrzeba, podając raporty nie popełnił bym większego błędu z tej wersji BLU.

https://youtu.be/K9k_CCoi5EM




Czas na małe podsumowanie.

1. Odnośnie ARW i FEM na niskich częstotliwościach p.cz.. Trzeba zweryfikować praktycznie koncepcje, bez tego nie mamy pewności jak się zachowują takie układy gdy FEM jest objęty ARW. Pierwsze moje testy z pojedynczą przemianą wypadły pozytywnie. Planuję zrobić wersję testową dwóch przemian, z zastosowaniem tego już zmontowanego i testowanego modułu p.cz. na 500 kHz z FEM.

2. Odnośnie front-end odbiornika B-L-U. Biorąc pod uwagę aktualną sytuację zaśmiecenia widma częstotliwości różnorodnymi zakłóceniami, które u niektórych osób sięgają dużych wartości nawet do S7.... dobrze było by mocno zróżnicować zakres wzmocnienia toru wejściowego odbiornika.
Mamy na uwadze najnowsze rozwiązania transeciverów fabrycznych z najwyższej półki: kilku stopniowy pre-amp, mieszacz na kluczach, powrót do wejścia z torem niskiej pierwszej pośredniej częstotliwości 9MHz i wąskimi filtrami SSB i CW, a dopiero potem obróbka SDR.
Możliwość wykonania front-end B-L-U: dotychczasowe BPF z zabudowanym na tej płytce załączanym pre-amp. W wersji uruchomieniowej jego wzmocnienie jest na poziomie ok 16dB. Obniżenie wzmocnienie tego przedwzmacniacza (nazwijmy go AMP1) do poziomu kompensującego starty BPF i mieszacza ok. 6-8dB. Dodanie przedwzmacniacza (nazwijmy AMP2) o regulowanym ręcznie wzmocnieniu 0-20dB.
Kilka możliwości konfiguracji:
- AMP1 na BPF włączony na stałe, a dodatkowo AMP2 załączany (przy niskim poziomie zakłóceń),
- AMP1 i AMP2 załączane dodatkowo niezależnie (przy wysokich poziomach zakłóceń odbiór bez AMP1 i AMP2),
- AMP1 i AMP2 załączane jednocześnie (wersja uniwersalna, AMP2 z regulacją wzmocnienia z możliwością wchodzenia w zakres tłumienia mosfetów AMP2).
Wykonanie takich opcji nie zmienia nic w konfiguracji PCB BPF, wymaga jedynie wykonanie dodatkowego przedwzmacniacza AMP2, ja mam wykonany taki układ jak już pisałem na czterech mosfetach NORTON - wej/wyj 50R co umożliwia wpięcie w tor odbiornika po płytce BPF. Oczywiście podczas nadawania AMP2 jest omijany.
Pamiętamy, że na płytce BPF jest jeszcze załączany tłumik antenowy ATT.
Takie konfiguracje pozwalają nam zoptymalizować poziom wzmocnienia sygnałów przed podaniem go na mieszacz na kluczach SD5400.




Foto pre-amp (AMP2) na 4 x MOSFET z regulacją wzmocnienia.

İmage
(Ten post był ostatnio modyfikowany: 05-02-2025, 14:57 przez SP9LVZ.)
04-02-2025, 17:52
Strona WWW Szukaj Odpowiedz
SP9FYS Offline
Zaawansowany użytkownik
****

Liczba postów: 306
Dołączył: 12-12-2009
Post: #400
RE: Wzmacniacz pośr. (IF) wg. F6CER, ew. hycas wg. W7ZOI
Piotrze, twoje przekonanie o doskonałej pracy automatyki z filtrem FEM dotyczy, nazwijmy w uproszczeniu - stanów ustalonych. I jest to prawda gdy zmiana siły sygnałów zachodzi relatywnie wolno. Zastanawiałeś się, co się stanie gdy sygnał ma charakter impulsowy, np jak w wyładowaniu atmosferycznym? Jaka będzie odpowiedź układu automatyki?
To jest nietrywialne pytanie. Z zakłóceniami QRN mamy do czynienia na codzień i nawet profesjonalne konstrukcje kiepsko sobie z tym radzą.
Nb. poległem na automatyce projektując podobny układ pcz. ale z dwoma filtrami elektromechanicznymi. Stopień skomlikowania automatyki wydał mi się zbyt duży i odłożyłem projekt do "lepszych czasów" które pewnie nie nadejdą ;(
05-02-2025, 15:10
Szukaj Odpowiedz


Skocz do:


Użytkownicy przeglądający ten wątek: 1 gości